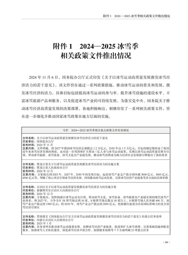
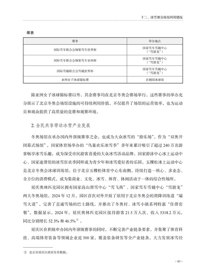
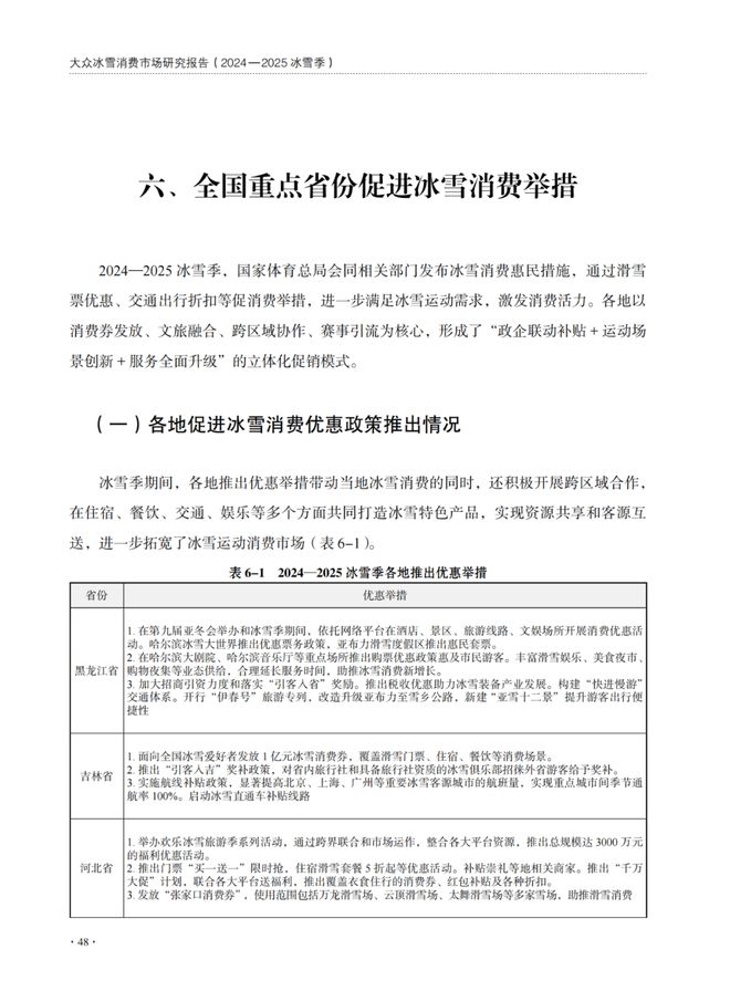
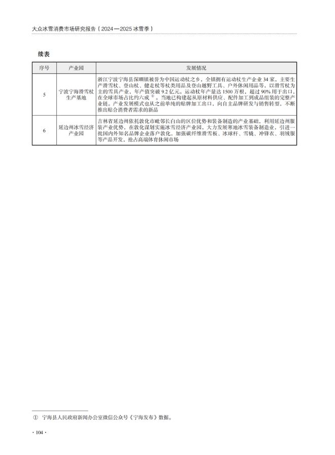
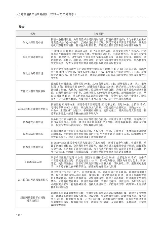
冰雪头条(微信号:bingxuetoutiao)资讯,近日,《大众冰雪消费市场研究报告(2024—2025冰雪季)》(以下简称《报告》)正式发布,这是国家体育总局冬季运动管理中心连续第二年发布大众冰雪消费市场研究报告。
《报告》不仅系统分析了我国冰雪运动场馆建设与运营状况、参与冰雪运动人群分布情况、冰雪运动消费特征和增长态势以及具有代表性的省份、滑雪大区和重点城市的冰雪运动开展情况,而且对各地冰雪运动社会组织、冰雪运动产业相关经营主体进行了统计分析,力求全方位勾勒出我国冰雪运动产业的进展成效。 以下是《报告》全文内容,供业界及时参考了解。同时可点击文本“阅读原文”进入国家体育总局网站官方链接下载。
本文内容由冰雪头条·数智冰雪综合整理采写,仅供参考
WSTOPS冬鼎冰雪智库 冰雪产业 ID:bingxuetoutiao 冰雪头条 ID:bxtt2022 时刻关注冰雪产业发展 报料合作 声明:“冰雪产业”【微信号:bingxuetoutiao】与“冰雪头条”【ID:bxtt2022】公众号资讯发布内容为原创或编辑作品,转载请注明出处。相关信息仅供业界交流和了解参考。更多事宜请联系微信号:bingxuejingji,邮箱:bingxuetoutiao@126.com
分享、点赞!领导、专家、企业大咖都在看! |