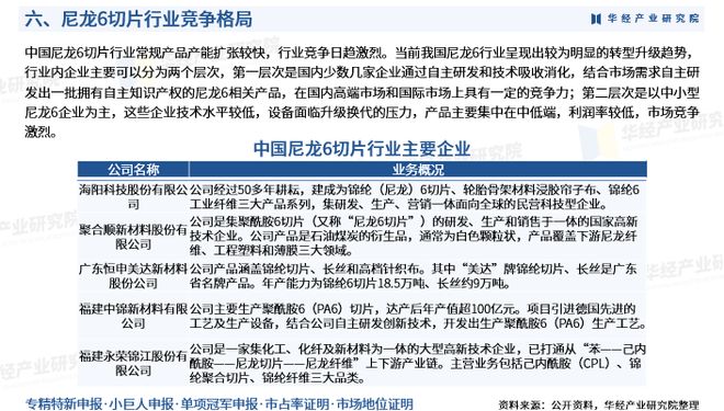
华经产业研究院为助力企业、科研、投资机构等单位了解尼龙6切片行业发展态势及未来趋势,特重磅推出《2025-2031年中国尼龙6切片行业市场全景监测及投资战略研究报告》,本报告由华经产业研究院研究团队对尼龙6切片行业进行多年跟踪研究,使用桌面研究与定量调查、定性分析相结合的方式,全面解读尼龙6切片行业市场,深度挖掘行业潜在商机;科学运用研究模型,多维度对行业投资风险进行评估后精心研究编制。 据统计,2024年我国尼龙6切片在工程塑料、薄膜等其他非纤维消费的占比不超过40%,而欧美地区尼龙6非纤维消费的占比约为60%,我国尼龙6工程塑料和薄膜应用占比低于发达国家水平,这是由全球产业分工决定的。以中国为代表的亚洲地区纺织品服装行业相当发达,全球每年出口额的占比达到50%以上,而中国独占三成,因此国内尼龙6切片应用于纺织品等民用纤维的比重偏高,2024年占比52.43%。 新常态下,国内经济稳步增长,居民生活水平不断提升,我国民用纺丝、产业用丝、尼龙工程塑料、尼龙薄膜等行业快速发展,推动我国尼龙6切片市场需求稳步增长,尤其是尼龙6切片高端产品的需求快速增长。据统计,近年来我国尼龙6切片的产量和需求量稳定增长,2018年我国尼龙6切片产量和需求量分别为312万吨和339.92万吨,2024年则达到638万吨和597.80万吨,年复合增长率分别为12.66%和9.87%。 由于历史原因,我国尼龙6切片行业长时间依赖进口,2010年以后,随着上游原材料供应稳定性提升和价格的松动,我国国内尼龙6切片产量不断提升,进口依赖性大幅下降,同时我国尼龙6切片出口整体呈现增长趋势,但整体出口数量仍较少,尼龙6切片产能的增加主要满足国内下游需求。近年来我国尼龙6切片进口依赖度逐年递减,从2018年的11.15%下降至2024年的2.93%,2024年我国尼龙6切片出口量为57.7万吨,同比增长20.53%。 中国尼龙6切片行业常规产品产能扩张较快,行业竞争日趋激烈。当前我国尼龙6行业呈现出较为明显的转型升级趋势,行业内企业主要可以分为两个层次,第一层次是国内少数几家企业通过自主研发和技术吸收消化,结合市场需求自主研发出一批拥有自主知识产权的尼龙6相关产品,在国内高端市场和国际市场上具有一定的竞争力;第二层次是以中小型尼龙6企业为主,这些企业技术水平较低,设备面临升级换代的压力,产品主要集中在中低端,利润率较低,市场竞争激烈。
《2025-2031年中国尼龙6切片行业市场全景监测及投资战略研究报告》对尼龙6切片行业发展环境、市场运行现状进行了具体分析,还重点分析了行业竞争格局、重点企业的经营现状,结合尼龙6切片行业的发展轨迹和实践经验,总结行业发展的有利因素和不利因素,对未来几年行业的发展趋向进行专业预判。帮助企业、科研、投资机构等单位了解行业最新发展动态及竞争态势,把握行业未来发展方向、先行把握商机,正确制定投资战略、提高企业经营效率、合理规避投资风险。 本报告数据来源主要是一手资料和二手资料相结合,本司建立了严格的数据清洗、加工和分析的内控体系,分析师采集信息后,严格按照公司评估方法论和信息规范的要求,并结合自身专业经验,对所获取的信息进行整理、筛选,最终通过综合统计、分析测算获得相关产业研究成果。 报告目录: 第一章 尼龙6切片行业概述 第一节 尼龙6切片行业定义 第二节 尼龙6切片发展历程 第二章 国外尼龙6切片市场发展概况 第一节 全球尼龙6切片市场分析 第二节 亚洲地区主要国家市场概况 第三节 欧洲地区主要国家市场概况 第四节 美洲地区主要国家市场概况 第三章 中国尼龙6切片环境分析 第一节 我国经济发展环境分析 第二节 行业相关政策、标准 第四章 中国尼龙6切片技术发展分析 一、当前中国尼龙6切片技术发展现况分析 二、中国尼龙6切片技术成熟度分析 三、中外尼龙6切片技术差距及其主要因素分析 四、提高中国尼龙6切片技术的策略 第五章 尼龙6切片市场特性分析 第一节 集中度尼龙6切片及预测分析 第二节 SWOT尼龙6切片及预测分析 一、优势 二、劣势 三、机会 四、风险 第三节 进入退出状况尼龙6切片及预测分析 第六章 中国尼龙6切片发展现状分析 第一节 中国尼龙6切片市场现状分析及预测 第二节 中国尼龙6切片产量分析及预测 一、尼龙6切片总体产能规模 二、尼龙6切片生产区域分布 三、2020-2024年产量 第三节 中国尼龙6切片市场需求分析及预测 一、中国尼龙6切片需求特点 二、主要地域分布 第四节 中国尼龙6切片价格趋势预测 一、中国尼龙6切片2020-2024年价格趋势预测分析 二、中国尼龙6切片当前市场价格及分析 三、影响尼龙6切片价格因素分析 四、2025-2031年中国尼龙6切片价格走势预测分析 第七章 2020-2024年中国尼龙6切片所属行业进出口分析 第一节 尼龙6切片进出口特点 第二节 尼龙6切片进口分析 第三节 尼龙6切片出口分析 第八章 主要尼龙6切片企业及竞争格局 第一节 海阳科技股份有限公司 一、企业介绍 二、企业经营业绩分析 三、企业市场份额 四、企业未来发展策略 第二节 聚合顺新材料股份有限公司 一、企业介绍 二、企业经营业绩分析 三、企业市场份额 四、企业未来发展策略 第三节 广东恒申美达新材料股份公司 一、企业介绍 二、企业经营业绩分析 三、企业市场份额 四、企业未来发展策略 第四节 福建中锦新材料有限公司 一、企业介绍 二、企业经营业绩分析 三、企业市场份额 四、企业未来发展策略 第五节 福建永荣锦江股份有限公司 一、企业介绍 二、企业经营业绩分析 三、企业市场份额 四、企业未来发展策略 第九章 尼龙6切片投资建议 第一节 尼龙6切片投资环境分析 第二节 尼龙6切片投资进入壁垒分析 一、经济规模、必要资本量 二、准入政策、法规 三、技术壁垒 第三节 尼龙6切片投资建议 第十章 中国尼龙6切片未来发展预测及投资前景分析 第一节 未来尼龙6切片行业发展趋势预测 一、未来尼龙6切片行业发展分析 二、未来尼龙6切片行业技术开发方向 第二节 尼龙6切片行业相关趋势预测分析 一、政策变化趋势预测分析 二、供求趋势预测分析 三、进出口趋势预测分析 第十一章 尼龙6切片技术开发、项目投资、生产及销售注意事项 第一节 产品技术开发注意事项 第二节 项目投资注意事项 第三节 产品生产注意事项 第四节 产品销售注意事项 www.huaon.com 华经情报网隶属于华经产业研究院,专注大中华区产业经济情报及研究,目前主要提供的产品和服务包括传统及新兴行业研究、商业计划书、可行性研究、市场调研、专题报告、定制报告、工业园区大数据、产业链地图、专精特新申报及市场地位证明等。涵盖文化体育、物流旅游、健康养老、生物医药、能源化工、装备制造、汽车电子、农林牧渔等领域,还深入研究智慧城市、智慧生活、智慧制造、新能源、新材料、新消费、新金融、人工智能、“互联网+”等新兴领域。 |